esther俺のいない日本でな
@estherlingyun
Sat, Oct 4, 2025 4:24 AM
Sat, Oct 4, 2025 4:24 AM
5
4
甄(象)占星 (@fbgk.bigdie) on Threads
quote:
台派破壞了花蓮供需樁腳體系,請讓中央去執行,中央花的錢,也是你的錢,台派已捐一次錢,這下好了,藍營又推特別預算補助花蓮,台派被扒了幾層皮? 第一天去救合理,但所有共產那套伎倆都使出來,中央要趕快接管管控,台派要快撤離,讓中央依法管理,在這種亂象,就是給第五縱隊作亂的好機會!
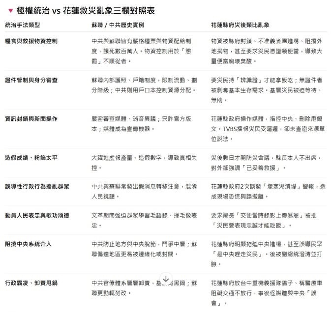
花蓮縣政府的作為是在執行終共任務,有意圖的社會控制與「形象維護,沒有要救災」:
控制物資 → 綁樁系統
封鎖外援 → 維護派系壟斷
誤導輿論 → 操弄新聞主導權
甩鍋中央 → 政治操作加深裂痕
這些都是獨裁政權才會熟練使用的工具箱,而非正常民主體系下應有的災後應對邏輯。
esther俺のいない日本でな
@estherlingyun
Sat, Oct 4, 2025 4:25 AM
Sat, Oct 4, 2025 4:26 AM
張米米 (@aammyy235) on Threads
quote:
事實勝於雄辯
高壓清洗機
果然如大家猜測的那樣
貼上貼紙了
Yang [iûⁿ--ê]
@lichardyang
Sat, Oct 4, 2025 5:23 AM
好奇中央如何「依法」接管,印象中之前疫情藍白縣市長故意不配合中央,也是有接管的聲音,但有人研究後發現依法接管難度極高...
沃夫☆既然已身在煉獄 越獄吧
@wolfgangc
Sat, Oct 4, 2025 6:01 AM
這次已經派一個將軍坐在那裡了
可以不給將軍面子沒問題
esther俺のいない日本でな
@estherlingyun
Sat, Oct 4, 2025 7:28 AM
Yang [iûⁿ--ê]
: 除非用「緊急危難」?或者,另一種方式就是國軍進駐(總統權限),不過,真的也無法實質接管,季將軍其實職銜是「協調官」,指揮官還是
無能的
縣長
esther俺のいない日本でな
@estherlingyun
Sat, Oct 4, 2025 8:25 AM
果子 (@orange0721380) on Threads
Yang [iûⁿ--ê]
@lichardyang
Sat, Oct 4, 2025 8:32 AM
所以很麻煩的是,要依法行政的話根本不太能接管,不接管又被說軟弱無能,怎樣都是DDP的錯(
esther俺のいない日本でな
@estherlingyun
Sat, Oct 4, 2025 9:54 AM
Yang [iûⁿ--ê]
: 其實才經歷過台南風災,也一定有非常多的志工,但媒體聲量完全不能比。
這些「超人」的背後其實顯示的是縣政府的無能
esther俺のいない日本でな
@estherlingyun
Sat, Oct 4, 2025 11:17 AM
wak_zol (@wakshinon) on Threads
載入新的回覆
台派破壞了花蓮供需樁腳體系,請讓中央去執行,中央花的錢,也是你的錢,台派已捐一次錢,這下好了,藍營又推特別預算補助花蓮,台派被扒了幾層皮? 第一天去救合理,但所有共產那套伎倆都使出來,中央要趕快接管管控,台派要快撤離,讓中央依法管理,在這種亂象,就是給第五縱隊作亂的好機會!
花蓮縣政府的作為是在執行終共任務,有意圖的社會控制與「形象維護,沒有要救災」:
控制物資 → 綁樁系統
封鎖外援 → 維護派系壟斷
誤導輿論 → 操弄新聞主導權
甩鍋中央 → 政治操作加深裂痕
這些都是獨裁政權才會熟練使用的工具箱,而非正常民主體系下應有的災後應對邏輯。
quote:
事實勝於雄辯
高壓清洗機
果然如大家猜測的那樣
貼上貼紙了
可以不給將軍面子沒問題
無能的縣長這些「超人」的背後其實顯示的是縣政府的無能