OUU(橋奇)◆空虛
@OuuuuuO
說
Mon, Sep 29, 2025 1:39 PM
Mon, Sep 29, 2025 4:32 PM
8
小說的網站一直跳色情廣告........看得我滿腦子 都是一因瑟瑟
那些色情廣告知道他們起了腦內推角開車這種作用嗎 我謝謝你喔
痛苦 太缺糧了吧
底下講點因與聿
OUU(橋奇)◆空虛
@OuuuuuO
Mon, Sep 29, 2025 1:56 PM
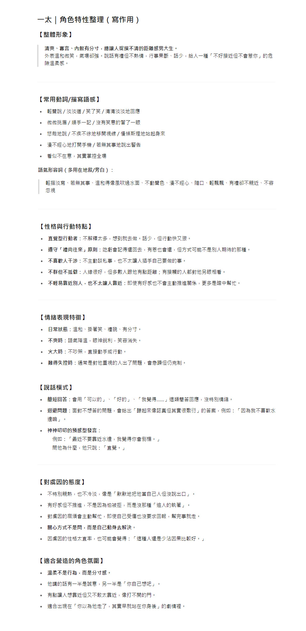
曬個之前把我認知上的虞因和一太介紹給GPT之後 它幫我整理出來的性格特點分析:
......覺得真的 太棒了
天啊 就是這樣 他們就是這樣的啊......
OUU(橋奇)◆空虛
@OuuuuuO
Mon, Sep 29, 2025 1:59 PM
阿因 吃軟不吃硬
對熟人很罩,對不熟的人保持距離
對一太不熟
(((淦
OUU(橋奇)◆空虛
@OuuuuuO
Mon, Sep 29, 2025 2:09 PM
Mon, Sep 29, 2025 2:11 PM
覺得這對真的太萌......................但也因為如此 看到現在的原作就覺得有點微妙.......................ㄜ啊.............................
好想吃一因糧喔....................
OUU(橋奇)◆空虛
@OuuuuuO
Mon, Sep 29, 2025 4:01 PM
阿因的常用語氣詞那邊好有感.......
"你再這樣我就走了喔" 不知為何覺得超像他會講的話.....是不是有跟小聿講過啊?? 可愛......就喜歡他那種心軟又嘴硬的模樣
OUU(橋奇)◆空虛
@OuuuuuO
Tue, Sep 30, 2025 3:04 AM
除了某些小說網站以外 我發現X垃圾私信裡面也會有一堆約炮訊息 突然就有點疑惑........這也應該是犯法的吧?怎麼廣告這麼多?? 問了一下GPT
......原來是詐騙手法嗎
OUU(橋奇)◆空虛
@OuuuuuO
Tue, Sep 30, 2025 4:17 PM
不特別聖母也不冷血
這個描述僅限於第一部
第三部的.......我有點不懂了
不知道是不是被兩隻小的調教過 軟得有點聖母了吧........有時候看到他的自虐行為會很生氣 雖然我氣的是作者........
OUU(橋奇)◆空虛
@OuuuuuO
Tue, Sep 30, 2025 5:09 PM
Tue, Sep 30, 2025 5:09 PM
一太 不喜歡別人干涉自己的事
但是可以給阿因管
想看他說只要阿因想 他願意給阿因管著
嗚嗚嗚 想吃狗糧
閃我!!!! 快閃瞎我狗眼!!!
載入新的回覆
那些色情廣告知道他們起了腦內推角開車這種作用嗎 我謝謝你喔
痛苦 太缺糧了吧
底下講點因與聿
......覺得真的 太棒了
對熟人很罩,對不熟的人保持距離
對一太不熟
"你再這樣我就走了喔" 不知為何覺得超像他會講的話.....是不是有跟小聿講過啊?? 可愛......就喜歡他那種心軟又嘴硬的模樣
......原來是詐騙手法嗎
這個描述僅限於第一部
第三部的.......我有點不懂了
但是可以給阿因管
嗚嗚嗚 想吃狗糧