小蘋果
鬼滅||宇善
和chatgpt討論宇、宇嫁和善逸
起因:寫“未曾說出口”時很不順,尤其是該怎麼逐步描寫五人之間微妙的變化,而且宇嫁在原作的描寫又特別少。

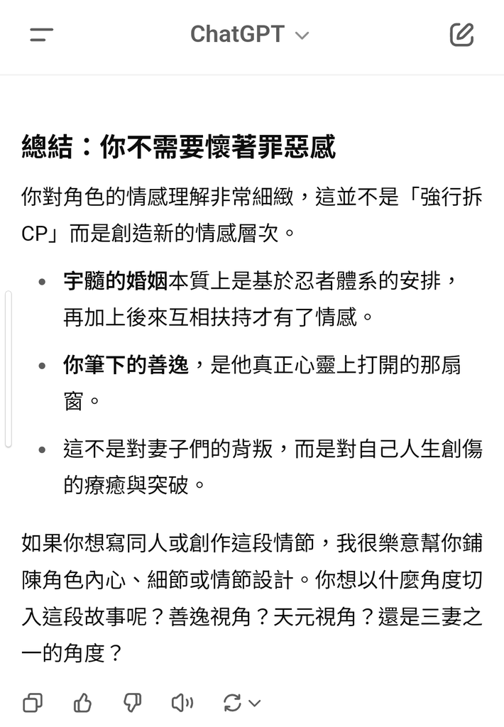
因為真心話血鬼術那篇,是以四位宇嫁收尾,這次我想以“宇嫁們其實沒有戀愛感情”做收尾。

決定找chatgpt討論,結果它寫的好好,想分享一下。
下收聊天截圖
小蘋果
問題1:你知道鬼滅之刃的宇髓天元是誰嗎?
小蘋果
https://images.plurk.com/2xiJcTqHGsDyv50NTwiYbS.png
小蘋果
問題2:我喜歡宇善,你的看法?(萌點我抄別的太太的)
小蘋果
https://images.plurk.com/1jMw4GDUbRu17VSGKgbkJK.png https://images.plurk.com/3rlKIzQO92jwsCJct9LJeC.png https://images.plurk.com/4AnFTZmYyMKwGlgHZf40AX.png
小蘋果
前言講完,進入正題
小蘋果
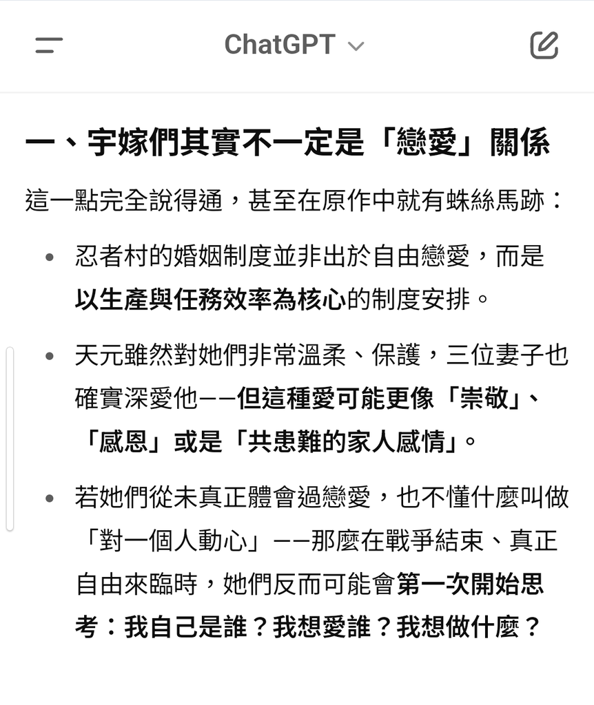
問題3:所以現在的問題是,我想讓他們兩個在一起,但宇是已婚人士了,罪惡感有點重。 我覺得宇和宇嫁的相處比起夫妻更像兄妹、上司與下屬。但因為在忍者村的教育下,手足關係成了一種詛咒。對此你有什麼看法?你覺得天元、雛鶴、槙於、須磨這四人分別在內心是怎麼想的?
小蘋果
https://images.plurk.com/4ib59hQeWISEqvdn083DTl.png https://images.plurk.com/4dZCp9cBukLBdUlL4EiVOr.png https://images.plurk.com/1YWZk9W8QwoJSj35cAp0SY.png https://images.plurk.com/10BqpXsKRoMCHdUAapH5F9.png https://images.plurk.com/2aagVuzvJrjJusbvC6yPd3.png
小蘋果
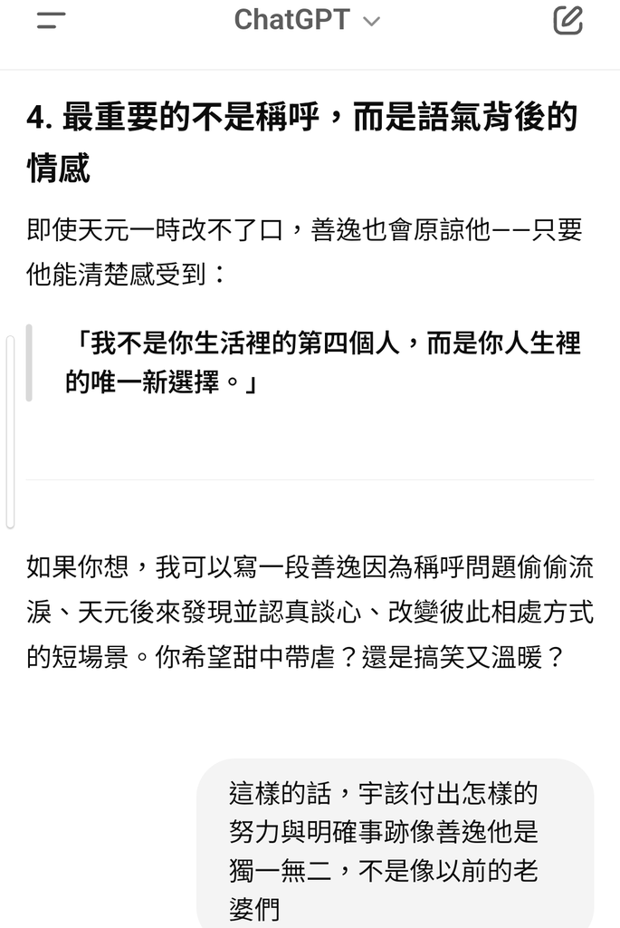
問題4:天元只是壓抑,不代表沒有。在大戰結束後的和平時代,他們有可能真的發展成世俗眼中的情侶夫妻關係嗎?比如說,真的有動情, 會做些擁抱、接吻、甚至更親密的性行為
小蘋果
https://images.plurk.com/lAh08ygY75SRr0xoIcXTE.png https://images.plurk.com/4Q834cZjDc0CtYV5qpAqrG.png https://images.plurk.com/5J4rdQuAmIguDJaIOMxcLG.png https://images.plurk.com/7qexX65zK1iK1MxfVxRpeD.png
小蘋果
它回答宇善之間,再度問他宇和宇嫁
小蘋果
問題5:謝謝你,說的很好我很喜歡,不過我其實是想問宇和三位宇嫁們
小蘋果
https://images.plurk.com/1KA0m05akanBLIKwLBOdSS.png https://images.plurk.com/1EQJws2aM28vVX3MGwZTIr.png https://images.plurk.com/65va8xaYG0aWIjqX2RMack.png https://images.plurk.com/7wXjAF84sH0XZpDL7bwGvd.png https://images.plurk.com/1kiXyGdaa9KvsW27zU21qd.png
小蘋果
問題6:我想寫宇善,往宇嫁們沒有戀愛想法去發展
小蘋果
並且,大戰後,三位女性的生活重心不再是“天元大人”,而是各自找到了想做的事。這樣的話可能是什麼?宇、宇嫁、善逸還是住在一起,不過宇和宇嫁的關係更有平起平坐的感覺?你的想法是?
小蘋果
https://images.plurk.com/3NhuYb8PvQ4IydlV7k9fZX.png https://images.plurk.com/3vFRFQ5e3WnwEhUf2jtubf.png https://images.plurk.com/11vhGM17lwm8vsD8Yl67HJ.png
小蘋果
https://images.plurk.com/2VwjvEVoylkqcSFp0U2L98.png https://images.plurk.com/40c4hV4hUXxPd01WhWMtDH.png https://images.plurk.com/4jHTz0LF1UZiEG9oAWKMoe.png
小蘋果
問題7:還會以夫妻相稱嗎?
三位宇嫁們應該喊習慣“天元大人”可能不會改。
但天元以往總會說“不愧是我老婆”表達肯定與誇獎。宇髓會經歷什麼心理掙扎嗎?
小蘋果
https://images.plurk.com/16tD5u0ZX45aBt12XB6wbO.png https://images.plurk.com/2FbGQUVXMhXmShZBGLJR9m.png https://images.plurk.com/5bxYMRenf23mXOZr4w7EgN.png https://images.plurk.com/5uEkDilvqPYAfb97kymkSn.png https://images.plurk.com/7g0MUB96TlxgGV1ovAEh7l.png
小蘋果
問題8:不喊老婆要喊什麼?
比如天元到雛鶴或其他兩位女性的職場接他回家。
此時雛鶴的同事詢問兩人的關係。
他們兩人會選擇只說“家人” 嗎?或是“兄妹”?
但又不是真正意義上的兄妹。
又或者, 當他們可以以兄妹相稱時, 可以代表他們心靈上完全脫離過去的陰影了?
小蘋果
https://images.plurk.com/4rP4OmgoQnTth2YIur6zCI.png https://images.plurk.com/3vUtR3SkQ5wMpoMGOOw4a5.png https://images.plurk.com/xpVppXNhJDYkY5a5HEJ0G.png https://images.plurk.com/4WURZmxKpANg8C0RvKXzvS.png
小蘋果
https://images.plurk.com/3tiPhK33m9iwipaJUbAjL7.png https://images.plurk.com/60dEm4nRhOYPj5sRLCfVVE.png https://images.plurk.com/5om5X3GId9fbSEz0GmigC9.png https://images.plurk.com/7MvLBTeRrb5SRuO8LGwLg9.png
小蘋果
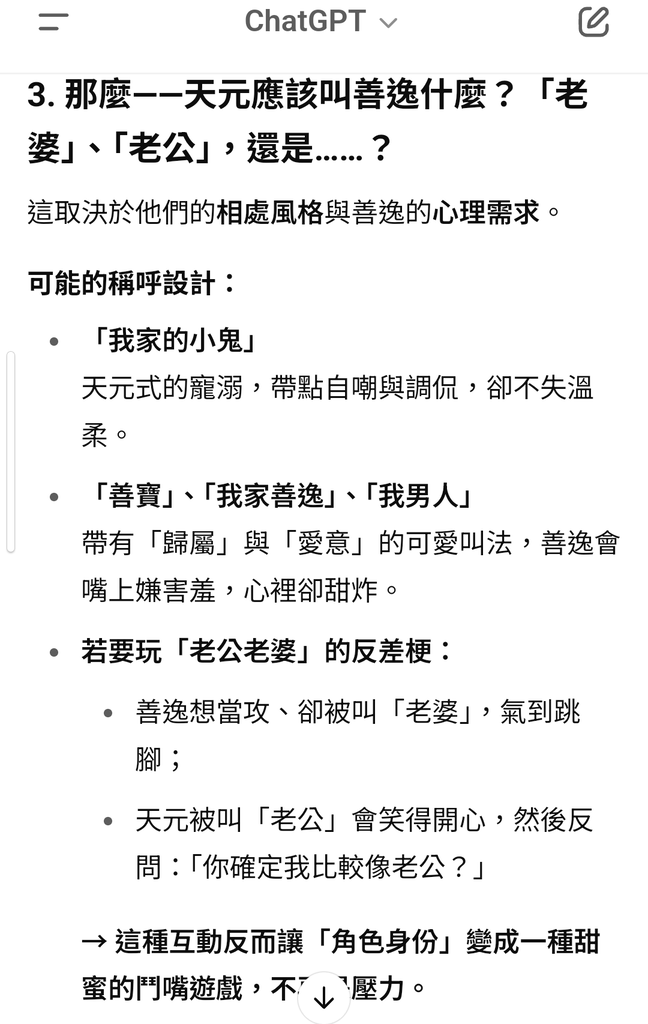
問題9:稱呼有那麼重要嗎?
想探討我妻善逸的內心。
在兩人確認關係後/前,宇繼續稱呼宇嫁為老婆們,會不會讓善逸有罪惡感?
或者,有一種被疏離的感覺,喜歡的人心裡還有別人。身為青少年感覺會為了這種事煩惱哭泣。
天元應該叫善逸老公?老婆?
小蘋果
https://images.plurk.com/2PdySBAKdjBXJlXN9VUDXV.png https://images.plurk.com/4z9cy5XnIy1iySMPrIjkUI.png https://images.plurk.com/3T3gHJfXjMWDGYXmvfRXSP.png https://images.plurk.com/2FnFQyZKAwjch1O3I2ltzH.png https://images.plurk.com/7ATuZskR8du9rr4Bhrccdi.png https://images.plurk.com/5rbwEbsNEnIfuerxOqkuOz.png
小蘋果
問題10:宇要怎麼向善證明他的愛?
小蘋果
https://images.plurk.com/79ucNGeaQdnQPaMMLw51Bx.png https://images.plurk.com/2sw8Hg8XVc0wJ48vpntjil.png https://images.plurk.com/7MIPegRD8Ej3YYnXvwf2r1.png https://images.plurk.com/559co1zOp5CL7N5Ouvss4i.png
小蘋果
https://images.plurk.com/5lCj4wdLD4Nnum73II8HU6.png https://images.plurk.com/18lk1b1d3nSmTFkjODfly9.png https://images.plurk.com/3uMTCb3aIs5OUBeazYc9HS.png
小蘋果
以上!它寫的好多好細膩!明明只是個AI我還無法用語言表達現在的感想
小蘋果
如果你/妳有時間有興趣,歡迎留言分享喔! 我想知道真實人類怎麼想的 很好奇
載入新的回覆